当低空飞行器突破续航临界点,当人形机器人摆脱充电桩束缚自由行走,这些科幻场景的实现密码,正藏在厚度不足1厘米的固态电池中。全球能源转型的巨浪之下,一场静默的技术革命正在发生——从实验室走出的固态电池,以其400Wh/kg的能量密度和“不起火”的安全承诺,即将叩开产业化“奇点”的大门。
工信部定调全固态电池标准
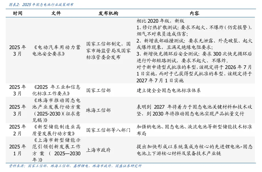
3月31日,工业和信息化部印发《2025年工业和信息化标准工作要点》,首次将全固态电池纳入新产业标准体系建设。
这意味着固态电池已从企业研发项目跃升为国家战略工程。标准的制定不仅是技术规范,更是产业生态的顶层设计。通过统一材料性能指标、生产工艺流程、安全测试方法,中国正在为全球固态电池产业设定规则框架。这种“标准先行”的策略既能避免重复研发的资源浪费,又能为本土企业争取技术迭代的时间窗口,本质上是用制度优势加速产业化进程。

图片来自于国盛证券
除此之外,1月9日,在上海市政府发布的文件中提出,研发新型固态电解质材料,优化正负电极材料,开发高效可控成膜制造技术,加快形成以系统集成为核心的先进锂电池-固态电池上下游核心材料及装备技术产业链,推动先进锂电池-固态电池示范应用。
3月19日,珠海市工业和信息化局发布《珠海市推动固态电池产业发展行动方案(2025-2030)(征求意见稿)》,这是首个指导固态电池发展的地方性官方文件,官方首次明确固态电池发展的时间节点,目标2027年形成固态电池产业集群、2030年实现批量交付以及产业形成初步规模。
这一系列政策层面的突破,反映了中国新能源产业战略升级的深层逻辑。固态电池的研发已不仅是实验室的课题,更是全球动力电池产业链重构的关键变量,也是大国工业竞争的新焦点。
与此同时,电动汽车电池新安全要求预计将加速推动固态电池行业的技术进步。3月28日,工业和信息化部组织制定的强制性国家标准《电动汽车用动力蓄电池安全要求》(GB38031-2025)由国家市场监督管理总局、国家标准化管理委员会批准发布,将于2026年7月1日起开始实施。新规将动力电池“不起火、不爆炸”改为强制性要求,被称为“史上最严电池安全令”。新规实施后,将倒逼企业进一步提升电池安全性能,有望加速推进固态电池的技术进步。
从实验室突围到量产竞速
全固态电池何时量产装车,一直以来都是业界关注的焦点。
去年,宁德时代董事长曾毓群曾谈到:“如果以1到9分为固态电池的技术和制造成熟度打分,那么宁德时代现在可以得4分。”这句话不仅概括了宁德时代全固态电池技术的水准,也代表着整个产业发展的“时间表”。
如今,这一“时间表”进一步具体化。在3月29日召开的中国电动汽车百人会论坛(2025)上,多位专家达成共识,全固态电池商业化关键期将集中在2027年至2030年之间。
这场全球竞速中,技术路线的分野愈发清晰。硫化物固体电解质凭借高室温电导率、良好加工性能和界面兼容性而受到关注,众多头部玩家也都集体押注这条技术路径。
丰田计划2027~2028年间量产硫化物全固态电池,目标能量密度为400瓦时/千克,并获日本政府1200亿日元专项支持。日产宣布将在2025年3月开始试生产全固态电池,并计划在2028年实现每月100兆瓦时的产能。三星SDI、LG新能源目标在2027年实现续航超600英里(约966千米)、9分钟快充80%的全固态电池量产。宁德时代表示2027年有望小批量量产硫化物路线全固态电池。比亚迪研发的400瓦时/千克电池已进入装车倒计时。
根据前瞻产业研究院发布的数据,到2030年,全球固态电池出货量将达到614.1吉瓦时,全固态电池市场规模将达到172亿元。中科育成投资董事长、总经理陈静鹤表示,当前硫化物全固态电池技术已从实验室技术验证成功迈入工程化攻关与商业生态培育的深水区。正如中科源本中试产线展示的一样,只有当实验室克级制备升级为吨级量产体系,当论文参数转化为满足车规级标准的实测指标,这场能源存储革命才真正触发产业质变的扳机。
重塑四大产业格局
在能源科技与电子信息技术深度耦合的浪潮中,固态电池的发展正深刻影响着汽车、储能、无人机、消费电子四大产业。随着技术的不断进步和成本的降低,固态电池有望在各产业中实现大规模应用,重塑产业格局,为全球能源转型和可持续发展注入强大动力。
在汽车领域,固态电池凭借高能量密度、高安全性和长循环寿命等优势,成为新能源汽车突破续航瓶颈、提升安全性能的关键。目前已有包括国内的比亚迪、长安、上汽、小鹏、广汽、岚图、奇瑞、东风,以及海外的奔驰、丰田、日产、现代、大众等车企进行了固态电池布局。按照规划,2027年将进入规模化装车测试,2030年前有望实现量产,届时新能源汽车的性能将得到极大提升,市场竞争格局也将随之改变,固态电池技术将成为车企竞争的核心要素之一。

图片来自于国盛证券
在储能领域,同样因固态电池技术迎来新的发展机遇。储能电站对电池的长期稳定运行要求极高,氧化物固态电池的宽温域性能(-20℃—60℃)和本征安全性更契合其需求。随着技术的不断进步和产业链的完善,储能固态电池有望降低成本,提高储能系统的经济性和可靠性,推动储能产业向大规模、商业化方向发展。
无人机产业,对电池的能量密度和安全性有着特殊要求。一旦固态电池在无人机领域实现技术突破和稳定应用,将极大地提升无人机的性能和应用范围,推动无人机产业在物流配送、应急救援、测绘勘探等领域的快速发展。

图片来自于平安证券
消费电子领域,消费者对电池的体积、续航和安全性有着严格的要求。固态电池能量密度高,安全性和低温性能优良,存在渗透潜力。华为、苹果亦宣称在固态电池领域有研发布局。固态电池技术在消费电子领域的应用,将为用户带来更轻薄、更持久、更安全的产品体验,推动消费电子产品的升级换代。

当下固态电池正处于产业迅速发展的关键时期。在这场静默的变革中,我国依托政策倾斜、产业链协同与新能源汽车的普及,已在硫化物电解质研发与专利数量上实现反超,那些率先突破界面工程与规模量产的领跑者,终将在万亿级市场中刻下自己的坐标。